![]() |
GPUart
1.01
Prototype of GPUart, an application-based limited preemptive GPU scheduler for embedded real-time systems
|
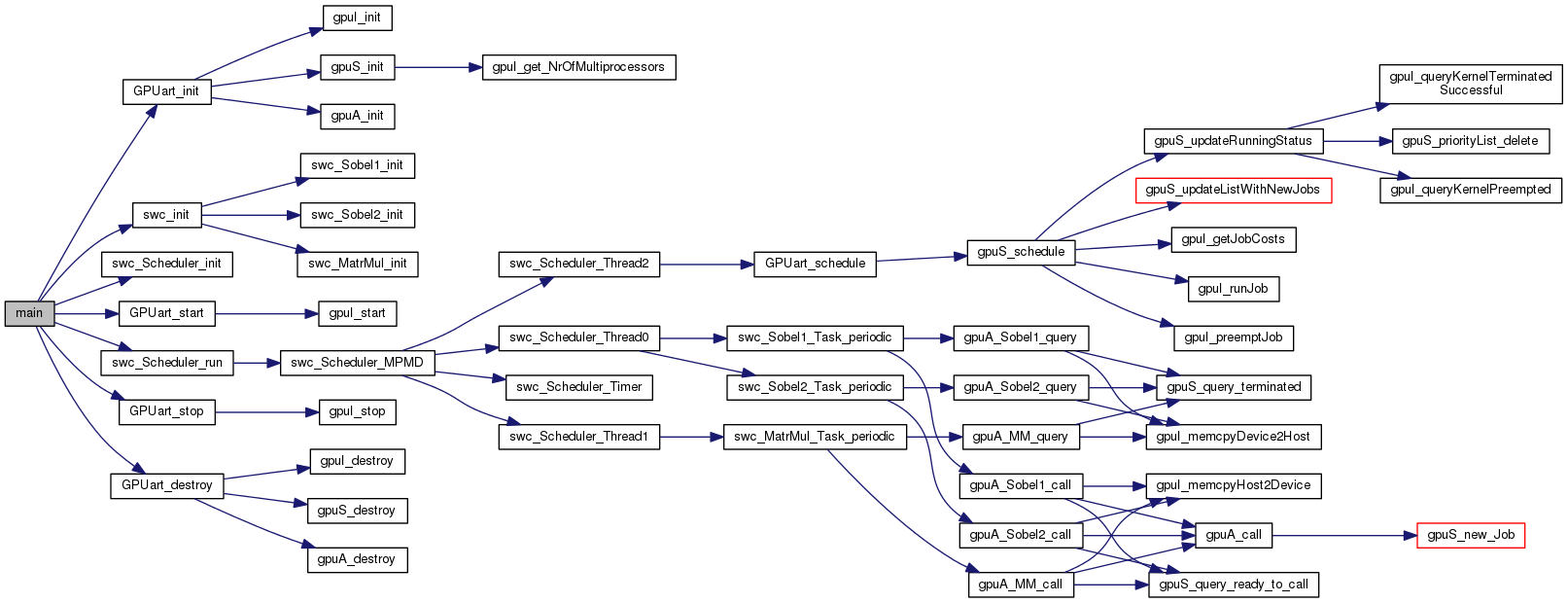
#include "SW-C/Scheduler/SWC_Scheduler.h"#include "GPUart/GPUart.h"#include <iostream>#include <unistd.h>#include <sys/resource.h>#include <sched.h>
Functions | |
| int | main (void) |
| int main | ( | void | ) |

1.8.6